
一、产品简介
小间距3DLED一体机、具有4K超清画质、大空间交互首选、一体化设计,超薄屏体,可移动、3D立体显示,六自由度无线交互手柄、低亮高灰、易维护,寿命长、且支持支持UNITY、VIZARD、Virtools、VIZARD、UE4•PATCHWORK3D、RTTDeltaGen等三维软件。并且兼具其在会议室使用中的全部功能,更融合音视频信号处理于其中,一台设备即可实现全场景、全功能,开启沉浸式全景交互虚拟现实实验室、会议室解决方案新时代。

二、产品特征
● 超轻超薄箱体设计,单箱体仅重3.5KG、厚度32.8mm,无复杂钢结构,无需破坏装修;会议显示屏支持与信息发布系统结合,以图片、视频形式显示各种其它信息
● 全前维护,支持热插拔,极速维修
● 内置All-in-one集成技术,音视频一体化设计把系统做简单
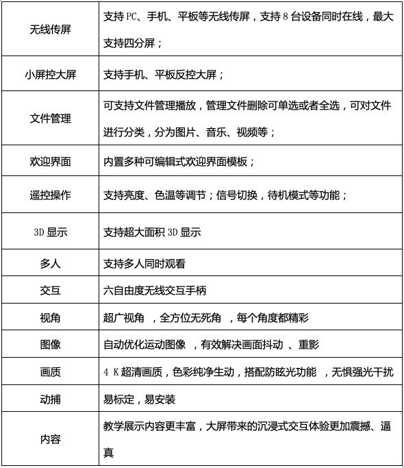
● 内置成熟的软件应用无线投屏、小屏控大屏、文件管理、会议白板、欢迎界面等
● 简单易用,可遥控操作实现亮度、音量、色温等调节;信号切换,待机模式等功能
● 全数字高清接口,HDMI1.4 标准,HDMI1.3_mini;
● 支持 10 路千兆网口输出;兼容所有 2K-LED 一体机实现主动式 3D;
● 支持左右格式,上下格式,以及连续帧 3D;
● 支持 2D,3D 一键切换,2D,3D 混合开窗;
● 图像瞬间切换,保障画面显示不黑屏;
● 视频源任意裁剪,任意放大
● 支持网口以及 RS232 串口协议控制;
● 画面窗口位置、大小可自由调节
● 支持故障检测,方便就医参考
● 支持输入分辨率 1920x1080@120,3840x1080@60,1920x2160@60;
● 支持UNITY、 VIZARD、 Virtools、 VIZARD、 UE4 PATCHWORK3D、 RTT Delta Gen、Techviz、 Conduit、 TrackD、MakeReal3D等软件。
三、规格参数


四、功能特点
五、细节展示

3D眼镜

操作者手持手柄并佩戴带mark点3D眼镜 其他人员佩戴并观看无mark点3D眼镜
交互手柄示意图

手柄有6个操作按键和1个旋转摇杆,HOME按键是手柄关机电源按键,自定义按键、中指按键和扳机按键由DEMO软件定义,具体功能参见DEMO使用说明。当手柄没电红灯闪烁时请及时充电,不使用的时候建议长按3S按键直接关机手柄。
六、应用场景
1、智慧教室:3D/VR学科教室、3D/VR创新型实验室、3D/VR未来教室
2、VR实训室: 国家/省级示范性虚拟仿真实训基地、虚拟仿真专业实训室
3、展示展览:VR科技馆、VR博物馆、VR展厅
4、行业应用: 定制化开发业务、满足个性化需求
七、遥控器界面介绍

蓝牙配对方法:
(1)同时长按“菜单键”和“返回键”直至弹出“正在连接遥控器”窗口,按遥控器任意键既可以配对成功。
(2)在会议屏系统界面选中应用列表,进入APP应用界面,单击设置,打开菜单界面,选择“蓝牙设置”点击进入找到蓝牙遥控进行配对。
语音键:
(1)“离线”语音键,只能说出相对应的离线语音词语进行操作,详见词条说明。
VR课程资源内容
四维全景公司已经基于新教材、新课标制作了包含小学科学知识点203个,小学数学VR知识点48个,更多的VR课程资源即将制作完成,将会投入到学校进行VR实训应用,服务于广大的学校师生。
四维全景AR专业课件1、小学科学四年级上册32课时2、小学科学四年级下册33课时、3、小学科学五年级上册47课时4、小学科学五年级下册38课时5、小学科学六年级上册、31课时6、小学科学六年级下册22课时7、小学数学一年级上册18课时8、小学数学二年级上册16课时9、小学数学二年级下册14课时总计:251

已有课件资源举例
地球科学:1、太阳系里的行星2、垃圾与丢弃物3、土层4 、化学风化作用5、物理风化、6、生物风化作用7、季节8、土壤的重要性及其形成9、砂土10、地震11、废品回收12、水循环13、地震时你必须做什么14 、地球上大气层的不同分15、岩石循环16、噪音污染17、昼夜交替18、土壤的构成19、化学沉积岩与有机沉积岩20、火成岩21 、黏土22、粉砂土23、月亮24、天上的太阳25、土壤破坏的原因及其保护26、碎屑沉积岩27 、变质岩28、月相29、改善我们的学校环境30 、森林的重要性31、节约能源和保护环境32、侵蚀33、太阳能34 、褶皱山和断块山35、气团36 气候变化37、云的形成和种类38 锋面和天气状况39、热点火山(夏威夷群岛的形成)40、森林生态系统41、光与影42、月食43、日食44、可再生的能源资源45、土壤的性质和它的用途46、什么是气候?47 、影响气候的因素是什么?
生命科学:1、身体各部位的功能2、骨骼和肌肉3、食物网4、植物5、病菌与疾病6、肌肉系统7、活细胞8、细胞界9、蝴蝶的生命周期10、食物链11、不可思议的人体机器、(I)12、植物的叶子13、授粉与受精14、根的主要功能15、美丽的花朵16、攻击入侵者17、神经元18、呼吸(呼吸)19、不可思议的人体机器(II)20、消化系统21、心脏—、一个神奇的泵22、人脑-、人体的计算机23、肾脏-身体的过滤器24、护理好你的牙齿25、口腔护理26、营养缺乏症(维生素A,维生素27、种子萌芽所需的条件28、 微小却致命的微生物29、 开花植物30、牙齿31、 女性生殖系统32、男性生殖系统33 、动物细胞34、细胞到生物35、细胞(形状与功能)36、人类的性别决定37、消化与排泄系统38、呼吸和循环系统39、血细胞40、排泄系统的器官41、排泄系统42 、神经系统43、受精44、呼吸系统45、不动关节和肌肉46、颅骨47、植物48、 什么是栖息地

自然科学:1、 热导体与绝缘体2、利用升华分离混合物3、固体的分子排列4、气体中的分子排列5、轮轴6、声音和听觉7、滑轮8、物质及其性质9、在化学反应中质量变化吗?10、所有酸的共同成分11、声音的传播12、物质三态的分子排列13 、水的三相14、什么是酸和碱?15、化学变化伴随的现象16、 区分物理变化和化学变化17、响亮的与柔和的声音18、无处不在的电19、物质的三态20、漂浮与下沉21、万有引力22、热能23、楔子和螺丝钉24、斜面25、杠杆26、力与运动27、自然指示剂28、声波在不同媒介中的传播29、滚动摩擦力和滑动摩擦力30、增加或减少摩擦31、塑料的性质和用途32、水的熔点与沸点33、力:推或拉34、 物理变化和化学变化35、原子、分子和离子36、液体中的分子排列
3D教学(高中)课件明细汇表(171)
生物:1、有丝分裂2、减数分裂3、 单糖和二糖4、细胞膜的生理机能5 、化学渗透(ATP合成)6、食虫类植物7、病毒的类型8、鱼类9、鸟类飞行10 、植物的呼吸作用11、植物组织(分生组织)12、 水生植物的支撑13 、植物的光合作用14、消化与排泄系统15、呼吸和循环系统16 、女性生殖系统17、男性生殖系统18、心脏起搏器19、消化系统详情II20、 胰岛素在细胞代谢中的作用21、外分泌腺和内分泌腺22、尿液的形成23、兴奋的传递24 、胸骨与肋骨25、皮肤26、腹泻27 、白细胞的功能28 、肌肉在骨骼运动中的作用29、基因工程的应用30、蛋白质的合成(翻译)31、 细胞和脱氧核糖核酸32、臭氧层33、空气污染34、水污染及其影响(水体富营养化)、35、塑料回收
化学:1、热值和燃料效率2、金属氧化物与酸的反应3 、金属碳酸盐与酸的反应4、 二氧化硫的化学性质II5、稀硫酸的化学性质6、二氧化硫的化学性质I7、配位化合物的介绍8、配体的分类9、碱金属的物理性质10、原子半径和卤族元素11、氨气的实验室制法12、PCl₅的、sp³d杂化13、六氟化硫的sp³d²杂化14、磷的化学性质15、原子半径及其类型16、原子半径的周期变化趋势17、EDTA滴定法18、碱金属的化学性质19、二氧化硫的实验室制备20、碳的键合21、有机化合物的化学性质(Part-II)22、有机反应的类型23、醇的沸点与氢键24、醚的分类25、苯酚的实验室制备及其物理性质26、苯酚的化学性质27、醛和酮的物理性质28、烯烃的加成反应29、甲烷30、二烯化合物31、烯烃的加成反应32、烷烃的结构异构体33、几何异构体的命名34、官能团的分类(第一部分)35、原子核外电子构型和元素在周期表中的位置36、原子质量、分子质量与分子式单位质量37 化合价38 化学键合39、共价键40、摩尔分数41、量子数(第二部分)42、轨道填充规则43、氢键结合44、共价键的裂变45、价层电子对互斥理论46、σ键和π键 47、动态平衡的本质48、平衡过程(物理平衡)49、标准氢电极50、标准氢电极用作正极51、电极电势和标准电极电势52、面心立方晶格-ABCABC排列53、氯化钠的晶体结构54、影响溶质在溶剂中溶解度的因素55、均相催化剂56、多相催化剂57、溶解热58、化学反应过程中的热变化59、吸附60、化学反应及其特点61、共价键和路易斯结构的类型62、形成离子化合物的有利因素-第一部分63、限量反应物64、配位键
数学:1、指数和对数2 、集合的类型3 、全集和子集4 、等差数列的前n项和5、构建三角形(已知:底边、顶角和相应的中线)6、构建:外公切线7、三角形的构建(已知:底、顶角和相应的高线)8、构建三角形(已知:底角和周长)9、轨迹10、三角形的种类11、圆锥体体积12、空间两点间距离公式13 、圆锥曲线概述
物理:1、核聚变2、电镀3、欧姆定律4、交流电机5、交流发电机6、直流电动机的基本原理7、载流圆线圈产生的磁场8、通电直导线产生的磁场(第二部分)9、固体的分子运动论10、液体的分子运动论11、摆轮12 、阿基米德原理13、牛顿第三运动定律14、牛顿第一运动定律15、密度(第二部分)16、伯努利定律的应用17、伯努利定律18、声音中的多普勒效应19、次声学和超声学20、开普勒行星运动第二定律21、电阻的串联22、电阻器(电位计和变阻器)23、匀强磁场中载流回路产生的转矩24、楞次定律25、磁场中的电荷运动(第二部分)26、LC振荡27、电阻-电感(RL)电路(增长相位)2、8电场29、电荷30、电场线31、电荷的性质32、范德格拉夫起电机3、3高斯定理的应用(第一部分)34、高斯定理(第二部分)35、静电力和库仑定律36、非本征半导体(第一部分)37、非本征半导体(第二部分)38、波义耳定律(第一部分)39 、波义耳定律(第二部分)40、热辐射41、视力缺陷及其矫正42、棱镜光谱仪43 、棱镜光谱仪的工作原理44、全内反射(第2部分)45、杨[氏]双缝实验(条纹强度)46、密立根油滴实验(电子的电荷)47、卢瑟福原子模型48 、汤姆森原子模型49、X射线光谱50、通过气体放电51、激光的应用(第二部分(条形码阅读器)52、晶体和非晶体53、核连锁反应54、核子的特性55、原子核的大小和核密度56、放射性57、新笛卡儿符号惯例(球面反射镜和透镜)58、射电望远镜

桌面式VR课件明细汇表280部
生物:1、孟德尔遗传定律2、呼吸道对空气的处理3、发生在肺内的气体交换4、流动的组织——血液5、输送血液的泵——心脏6、血流的管道——血管7、人体内废物的排出8、人的生殖9、消化和吸收10、人体对外界环境的感知11、神经调节的基本方式12、激素调节13、动物细胞14、动物细胞的结构层次15、两栖动物的生殖和发育16、种子植物17、植株的生长18、练习使用显微镜19、植物细胞20、光合作用21、基因控制生物的性状22、生物的变异23、传染病及其预防24、生物的进化25、线形动物和环节动物26、软体动物和节肢动物27、 腔肠动物和扁形动物28、两栖动物和爬行动物29、植物的生殖30、动物的运动31、动物在生物圈中的作用32、鸟33、鱼34、细菌35、先天性行为和学习行为36、输血与血型37、 生物分类以及保护生物的多样性38、真菌39、哺乳动物40、病毒41、社会行为42、绿色植物与生物圈的水循环43、鸟的生殖和发育44、从生物圈到细胞45、细胞的多样性和统一性46、细胞中的糖类和脂质47、物质跨膜运输的实例48、ATP的主要来源──细胞呼吸49 、生命活动的主要承担者——蛋白质50、 细胞膜──系统的边界51、细胞器──系统内的分工合作52、物质跨膜运输的方式53、DNA是主要遗传物质54、有丝分裂55、孟德尔豌豆杂交实验56、细胞能量的通货——ATP57、基因突变和基因重组58 、ATP的主要来源──细胞呼吸59 、基因指导蛋白质的合成60、伴性遗传61、细胞的分化
科学:
1、地球构造2、地球的运动3、中国地图4、太阳系5、地球和地球仪6、地球的运动27、地形图的判读8、大洲和大洋9、海陆的变迁10、多变的天气11、降水的变化与分布12、发展与合作13、气温的变化与分布14、世界的气候15、人口与人种16、世界的语言和宗教17、印度18、日本19、东南亚、、20、中东21、欧洲西部。22、美国23、巴西24、俄罗斯25、澳大利亚26、西北地区——自然特征与农业27、撒哈拉以南的非洲28、北方地区——自然特征与农业29、“东方明珠”香港和澳门30、祖国的神圣领土——台湾省31、青藏地区——自然特征与农业32、“白山黑水”——东北三省33、祖国的首都——北京34、十二星座35、南方地区——自然特征与农业36、世界最大的黄土堆积区——黄土高原37、干旱的宝地——塔里木盆地38、宇宙中的地球39、地球的运动40、地球的圈层结构41、气压带和风带42、全球气候变化43、自然界的水循环44、大规模的海水运动45、太阳对地球的影响46、常见天气系统47、水资源的合理利用48、营造地表形态的力量49、山地的形成50、河流的地貌发育。51、冷热不均引起的大气运动
化学
1、金属活动性2、置换反应3、氧化还原反应4、铝热反应5、二氧化碳的实验室制取与性质6、酸、碱的化学性质7、固体药品的取用8、溶液酸碱性的检验9、燃烧的条件10、金属的物理性质和某些化学性质11、氧气的实验室制取与性质12、粗盐中难溶性杂质的去除13、物理变化和化学变化14、一定溶质质量分数的氯化钠溶液的配制15、酸16、酸碱中和反17、二氧化碳的制取18、盐19、金属的化学性质20、制取氧气21、物质的变化和性质22、元素周期表23、离子反应24、钠的重要化合物25、焰色反应26、铝的重要化合物27、铁的重要化合物28、机非金属材料的主角——硅29、金刚石、石墨和C60第一课时30、金刚石、石墨和C60第二课时31、分子和原子32、硫和氮的氧化物33、富集在海水中的元素——氯34、氨硝酸硫酸35、元素周期律36、化学能与热能37、化学能与电能38、化学键39、化学反应的速率和限度40、最简单的有机化合物——甲烷41、研究有机化合物的一般步骤和方法42、脂肪烃43、芳香烃44、卤代烃45、醛46、醇酚47、羧酸酯48、有机合成49、油脂50、糖类51、蛋白质和核酸52、分子的立体结构53、分子晶体与原子晶体54、乙酸乙酯的制备及反应条件探究55、原子结构56、原子结构与元素的性质57、共价键58、分子的性质59、金属晶体60、离子晶体61、纸上层析分离甲基橙和酚酞62、海水的蒸馏63、从海带中提取碘64、硫酸亚铁铵的制备65、氢氧化铝的制备66、几种无机离子的检67、酸碱滴定曲线的测绘68、比色法测定抗贫血药物中铁的含量69、食醋中总酸量的测定70、含氯消毒液性质、作用的探究71、饮料的研究72、化工生产过程中的基本问题 73、人工固氮技术-合成氨 74、几种无机离子的检验75、几种有机物的检验76、污水处理-电浮选凝聚法 77、纯净物与混合物性质的比较 78、金属镁、铝、锌化学性质的探 79、氯气的生成及其性质的微型实验 80、晶体的常识
物理
1、动量守恒定律2、光学实验3、测量平均速度4、磁场5、电动机6、电生磁7、电磁铁8、串联和并联9、欧姆定律10、电流的测量11、磁生电12、电压表13、滑动变阻器14、力15、分子热运动16、两种电荷17、长度和时间的测量18、运动的描述19、运动的快慢20、弹力21、重力22、声音的产生与传播23、声音的特性24、声的利用25、噪声的危害和控制26、家庭电路27、牛顿第一定律28、温度29、熔化和凝固30、圆周运动31、曲线运动32、向心加速度33、向心力34、物体是由大量分子组成的35、库伦定律36、电场强度37、热力学第一定律38、多普勒效应39、分子的热运动40、物态变化中的能量交换41、热力学第二定律42、电势能和电势43、简谐运动44、波的形成和传播45、波长、频率和波速46、带电粒子在电场中的运动47、饱和汽与饱和汽压48、电荷及其守恒定律49、气体等容变化和等压变化50、气体热现象的微观意义51、电容器的电容52、牛顿第二定律53、牛顿第三定律54、电磁波谱55、波的衍射和干涉56、质点、参考系和坐标系57、焦耳定律58、电势能和电势59、电势差
科学研究
1、生态2、果蔬菜3、垃圾回收4、航空发动机5、人体骨骼6、汽车拆解7、牙齿的构造8、趣味恐龙图鉴9、恐龙骨骼10、手枪拆解11、、坦克的构造12桃花的结构13、眼球的构造14、海洋水族馆15、疯狂动物园16、细胞、细菌和病毒17、新型冠状病毒18、病毒的传染和致病原理19、病毒的预防措施20、病毒闯关小游戏
安全教育
1、交通安全2、溺水安全3、禁毒教育4、触电安全5、宿舍消防安全6、化学实验室消防知识
专业课程总汇
1、民航专业44课件2、医疗专业48课件3、汽车专业39课件4、农牧专业7课件
5、机电专业9课件6、建筑专业8课件7、专业通用4课件8、其他专业10课件
民航专业课件
CFM56-7B发动机
1、发动机风扇2、低压压气机组件3、1、2号轴承组件 4、N1传感器5、发动机滑油系统6、风扇框架组件7、高压压气机转子组件8、高压压气机前静子组件9、高压压气机后静子组件10、燃烧室内外机匣组件11、高压涡轮导向器组件12、高压涡轮转子组件13、高压涡轮护罩及第一级低压涡轮导向器组件14、低压涡轮转子及静子组件15、低压涡轮轴组件16、低压涡轮框架组件17、CFM56-7B发动机展示18、发动机课件19、发动机启动20、风扇与增压器21、增压器主体细节22、发动机燃油系统23、空气启动机24、燃烧总管和喷嘴
医疗专业课件
1、颅骨的发展2、人体的轴与面3、人体功能活动的调节4、眼球的内部结构5、运动系统
6、常用注射法7、中药铺
CT机课件
1、认识CT机2、X射线成像技术原理3、断层扫描技术原理4、断层扫描技术体素5、CT机的研究历史6、CT机的基本组成7、CT机的结构组成扫描系统8、CT机的使用操作 9、CT机房布局10、CT机扫描架和扫描床
B超机课件
1、认识B超机2、超声诊断成像技术的理论基础3、超声成像的基本原理4、超声诊断仪的结构组成5、超声信号发射/接收电路6、超声诊断仪的使用操作7、探头组件的构成
呼吸机课件
1、呼吸机的基本结构2、呼吸机的结构组成3、呼吸机的工作原理4、呼吸机的分类5、呼吸机的基本参数6、呼吸周期的控制方法7、呼吸机的通气方式
血液透析机
1、认识血液透析机2、为什么需要进行血液透析3、血液透析的基本原理4、血液透析机的基本结构5、血液环路6、透析器7、接管动作8、进行透析9、血液透析中心布局10、血液透析机的外部清洗
医疗VR实训课件
1、CT不曝光检修2、超声操作使用3、呼吸机氧浓度报警4、呼吸机更换备用电池5、贝朗血透机更换细菌过滤器6、人体虚拟仿真

新能源汽车课件
1、新能源汽车2、新能源电机3、新能源汽车动力蓄电池4、新能源汽车机械传动装置5、直流电机工作原理6、同步电机工作原理7、二级减速器的工作原理8、北汽新能源汽车原理脚本9、更换动力电池10、动力电池的结构与检测11、电池管理控制器12、新能源汽车快充、慢充13、动力系统原理14、高压系统的常规检测和维护15、新能源汽车概述16、动力电池的结构与检测17、动力电池管理系统18、电动汽车充电系统19、电机系统的结构与原理20、高压系统结构与检测21、DC-DC转换器原理与检测22、能量回收系统结构与原理23、电动汽车制动系统24、电动汽车转向系统25、电动汽车温度管理系统26、电动汽车空调系统27、电动汽车车载网络系统
VR实训课件新能源车
1、动力电池拆卸与检测2、动力电池安装与检测3、动力总成拆卸实训4、动力总成安装实训5、电池包震动实验6、电池包挤压实验7、电池包热稳定性实验—外部火烧实验8、电池包模拟碰撞实验9、电池包浸水试验10、电池包盐雾试验
柴油车
1、AR玉柴发动机安装课程2、VR玉柴发动机安装实训
农业课件
1、广东客家黄酒2、猕猴桃农业3、水稻的一生4、养鹅关键技术
畜牧业
1、马身体结构解剖 2、牛身体结构解剖 3、羊瘤胃手术 4、牛瘤胃穿刺仿真 5、非洲猪瘟的临床症状6、猪的输精操作
电气专业课件
1、直流电动机的工作原理2、直流电动机的工作原理3、同步发电机和异步发电机4、永磁同步电机结构及原理5、三相异步电机6、同步电机工作原理7、二级减速器的工作原理
电气专业实训
1、电动机K9 2、低压电器虚拟仿真-八种电气
建筑专业课件
1、建筑结构防水2、建筑结构楼梯3、建筑结构悬臂4、建筑房屋结构原理5、建筑屋顶结构 6、建筑地基与基础7、建筑门结构原理8、建筑窗结构原理
党建VR课件
1、红色之旅2、廉政文化建设3、三大战役
党建AR课件
三大战役
四维全景科技有限公司
生产地址:深圳市南山区西丽街道松坪山社区高新北六道27号兰光科技大楼5层B座408
研发中心:北京市昌平区科技园区创新路27号3号楼5层502室
联系人:手机:尉亮13051383333(微信)QQ:53976423E_mail:51659528@163.com
本文属于原创文章,如若转载,请注明来源:四维全景主动立体屏VR 3D155 寸智慧显示器https://lcd.zol.com.cn/1012/10121097.html






































